sunny.garden

Email System

Overview

Structure sketch, 2025-06-16

Accounts

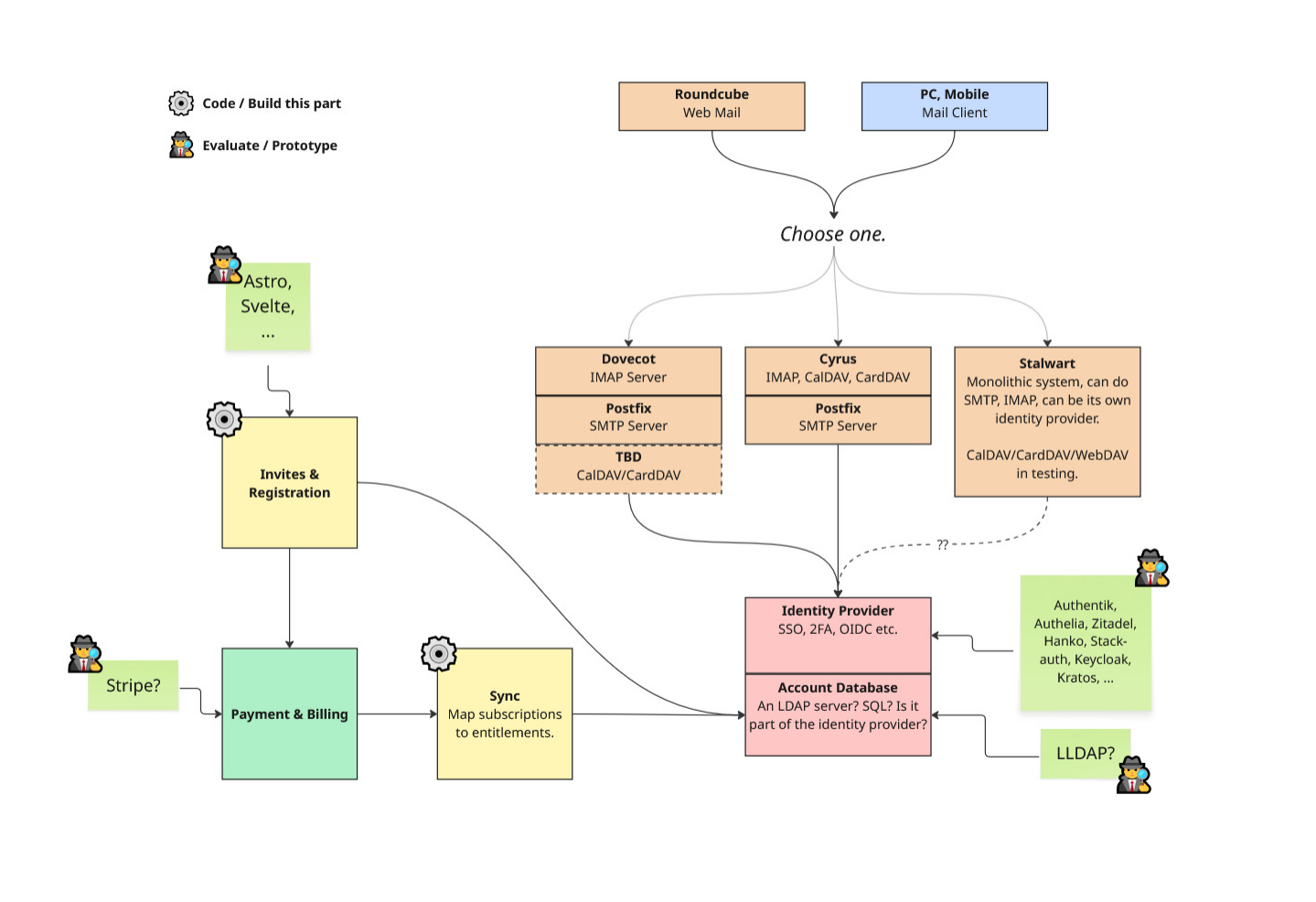
the service part of email service

Thoughts, 2025-07-07

account system

  • data model
  • user interface
  • admin interface

invites and registration

  • is this a different thing from the account system, or a feature of it?

payments and billing

  • evaluate service provider (Helcim, Stripe)
  • prototype integration with account system

account model

level 1

primary account

  • pays for things, 1:1 with a subscription
  • one inbox

level 2

primary account

  • aliases
  • bring your own domain

level 3

secondary accounts / multiple inboxes

  • is there a difference between an extra mailbox and a secondary account?
  • primary account pays
    • subscription tiers? (1, 2, 10 mailboxes, etc.) (Fastmail “family plans”)
    • pay per user? (Fastmail “business plans”)
    • can secondary accounts have their own billing info?
  • what admin controls does the primary account have?
    • edit aliases
    • grant secondary accounts ability to create their own aliases (Fastmail does this)
      • on service domains (crowmail.ca, crowmail.net)
      • on primary account custom domains
  • can a secondary account be “upgraded”/moved to it's own primary account?
    • who can initiate?

Fastmail has the concept of a Team

  • single accounts are still a part of their own Team
  • a Team is what gets billed
  • a Team has one or more Admins
    • Admins can edit billing info, add/remove users, etc.
coop/email/system.txt · Last modified: 2025-07-07 06:26 by brook