Table of Contents
An Online Services Cooperative (.ca)
Elevator Pitch
A Canada based worker-owned cooperative that provides commodity online services such as email, file hosting, photo hosting, etc.
Motivation
Seeking alternatives to online services not based on exploitation and extraction – of user data, privacy, profit, control, resources – and which actively resist takeover and consolidation of control and wealth in the hands of a few large corporations, indeed a few super-wealthy individuals.
While the centralization of control in a few US based companies is a specific problem, simply having a “Canadian alternative” does not automatically resolve the issues of an extractive capitalist model, and does not provide resistance against consolidation and centralization of control.
Goals
Provide independent, non-capitalist online services for everyone
- not dependent on Google, Microsoft, Amazon, etc.
- no shareholders demanding profit growth
- no ads, no data extraction, no exploitative LLMs, etc.
Employment and ownership for workers
- protect health, life balance, financial stability
- resilience against takeover, outsourcing, enshittification
Do a small socialism, from inside capitalism
- redirect the money from from corporations and shareholders, to workers
- plant a small seed that may grow and contribute to a growing coop ecosystem
Planning
General
Feasibility
Some napkin math.
Funding
Assuming self-funded, startup funding in the range of $10k-$50k. Most grant programs that I've seen offer less than this, and many have very narrow requirements, so are probably not worth the time to pursue.
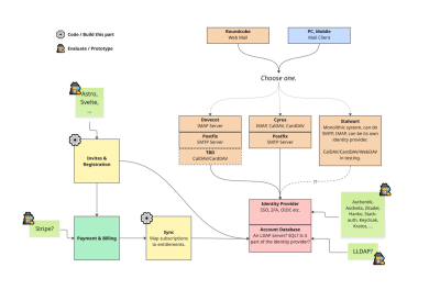
Email System
More Info
Some links about cooperatives in BC and Canada.
